必威betway西汉姆联
English version
丨
内网入口
首页
必威概况
学院简介
现任领导
组织机构
党政管理
党群组织
师资队伍
学科建设
学科概况
学科体系
学科动态
平台基地
概况介绍
国家重点实验室
教育部重点实验室
北京市工程技术研究中心
教育部野外观测研究站
野外基地
研究中心
科学研究
科研概况
科研项目
科研服务
必威betway
本科生招生
研究生招生
留学生招生
人才招聘
人才培养
本科生培养
研究生培养
留学生培养
国际交流
国际概况
国际会议
交流互访
党建工会
分党委
部门工会
学生园地
通知公告
活动新闻
工作团队
学生支部
团学组织
校友*基金
校友
基金
必威betway西汉姆联
首页
必威概况
+
学院简介
现任领导
组织结构
党政管理
党群组织
师资队伍
+
院士风采
特聘专家
人才称号
教授
副教授
讲师及双肩挑辅导员
工程实验人员
党政管理人员
博士后
荣退人员
学科建设
+
学科概况
科研项目
学科体系
学科动态
平台基地
+
概况介绍
国家重点实验室
教育部重点实验室
北京市工程技术研究中心
教育部野外观测研究站
野外基地
+
黄河三角洲教学与科研基地
白洋淀教学与科研基地
汉石桥教学与科研基地
济南环境研究院教学实习基地
研究中心
+
战略环境评价与生态空间规划研究中心
湿地生态与工程研究中心
全球环境政策研究中心
大气环境研究中心
科学研究
+
科研概况
科研项目
科研服务
+
科研办事指南
科研政策法规
科研网站
必威betway
+
本科生招生
+
招生动态
招生专业
研究生招生
+
招生动态
招生专业
留学生招生
+
招生动态
招生专业
人才招聘
人才培养
+
本科生培养
+
概况介绍
培养方案
课程建设
实践教学
科研训练
研究生培养
+
概况介绍
导师详情
硕士研究生
博士研究生
规章制度
留学生培养
+
概况介绍
导师详情
硕士研究生
博士研究生
规章制度
国际交流
+
国际概况
国际会议
交流互访
党建工会
+
分党委
+
教工支部
工作动态
在线学习
党知通途
部门工会
+
通知公告
工会活动
精彩记忆
学生园地
+
通知公告
活动新闻
工作团队
学生支部
团学组织
校友*基金
+
校友
+
校友名录
校友风采
工作动态
基金
+
基金介绍
捐赠指南
常用下载
+
管理制度
财务报表
学生培养
实验申请
科研办事指南
科研办事指南
位置:
首页
»
科学研究
»
科研服务
» 科研办事指南
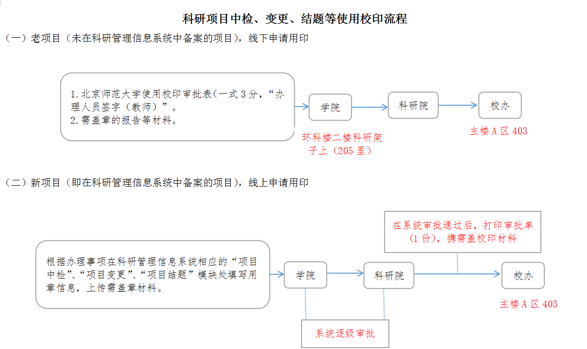
科研项目中检、变更、结题等使用校印流程
发布时间:2022-10-11
访问次数: