燕子来时新社,梨花落后清明。近日,我们举办了一场必威betway西汉姆联举办的博士申请经验分享会。三位成功的师兄师姐以个人案例为出发点,分享了如何准备申请材料、如何发掘自身潜力等攻读博士需要具备的能力和技巧。在分享会中,我们不仅加深了对于攻读博士的理解,更感受到了博士申请中的喜悦与收获。这场博士申请经验分享会为我们提供了一个互动交流的平台,让我们从中汲取灵感、成长进步!
第一位给我们带来分享的是张梦淇师姐,为我们介绍了北师大本校申博的经验。首先为我们介绍了北师大博士申请流程,强调了申请过程的几个重要的时间节点,其中联系导师的时间要尽早;申请办法采用“申请-考核”制办法,有初审和复试两个环节,并注明了一些申请的硬性条件,例如需要通过英语六级等;

同时师姐贴心地为我们列出了初审申请材料清单,强调申请材料可以证明本人的科研经历或学术能力等;在复试环节师姐我们介绍了笔试和面试的考核内容并进行了自身的经验分享;最后师姐强调了大家要审慎考虑自己是否有兴趣和能力读博。在考博和硕转博两条路上师姐提出了自己的见解,选择考博时间成本更长,但有更长的考虑时间,可以总结硕士成果,培养科研写作能力。

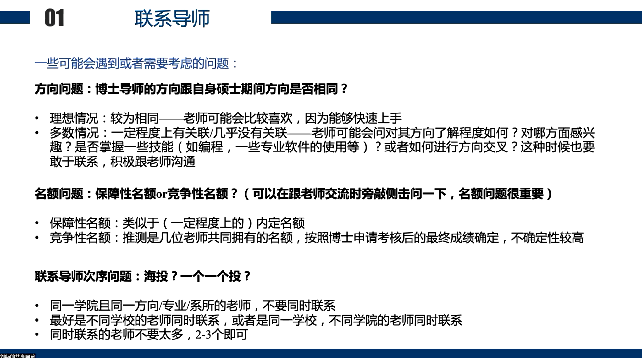
第二位给我们带来分享的是刘畅师姐,为我们介绍了外校申博的经验。申请外校时和导师联系的经验以及遇到的问题:1.多数情况下研究方向会有变动,2.其次要问清楚老师是否有名额,3.最后是建议是联系导师数量不能过少也不能过多。

然后是为我们介绍了笔试与面试流程,强调我们一定要突出自己过去的研究与创新,从而增加自身竞争力。提问环节师姐强调了文章数量和质量是申请外校的优势所在,而且要认真对待每一个申请环节。

第三位给我们带来分享的是丁杰伟师兄,为我们介绍了硕博连读的申请经验。首先介绍了申请的时间节点,一般在每年的11月份。然后师兄介绍了申请条件,提到了论文或专利不是硬性条件,而英语成绩和中期考核优秀是必须条件。

师兄提到了硕士到博士的转变中,要承担更多的时间成本和更少的选择。结合自身经验,师兄告诉我们尽快明确自己的职业规划,不要盲目跟风,找到适合自己的道路,不惧挫折,不断激励自己去达成目标。

此次博士申请经验分享会为我们提供了难得的机会,让我们有幸能够听取成功师兄师姐们的亲身经历和心路历程。他们的分享不仅启迪了我们的思维,还让我们更加明确了攻读博士需要具备的能力和技巧。在此,我们也相信,在接下来的生活中,我们会牢记分享会所得,勇往直前,迎接未来的挑战!